การลบมุมโค้งด้วยคำสั่ง Press Pull - Fusion 360 Tips & Tricks #71

Fusion 360 Tips & Tricks 71 press pull

โดยปกติแล้วในการทำมุมโค้งนั้นต้องใช้คำสั่ง Fillet แต่เรามีอีกคำสั่งที่สามารถใช้งานได้เหมือนกัน สะดวก และรวดเร็วด้วย คำสั่ง Press Pull

วิธีการ

1. ยกตัวอย่างโมเดลง่ายๆ ดังรูป

Fusion 360 Tips & Tricks 71 press pull

 

2. จากนั้นคลิกคำสั่ง Press Pull โดยสามารถคลิกขวาพื้นที่ว่าง แล้วเลือกคำสั่งได้เลย

Fusion 360 Tips & Tricks 71 press pull

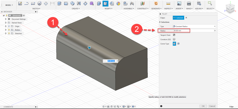
3. จากนั้นให้คลิกที่ขอบของโมเดลที่ต้องการทำมุมโค้งดังรูป แล้วใส่ขนาดของรัศมี สังเกตคำสั่งจะถูกเปลี่ยนเป็น Fillet ให้อัติโนมัติ

Fusion 360 Tips & Tricks 71 press pull


ซินเนอร์จี้ซอฟต์ ตัวแทนจำหน่ายซอฟต์แวร์อย่างเป็นทางการและถูกต้องในประเทศไทยของออโตเดสก์ สำหรับท่านที่ต้องการทราบข้อมูลเพิ่มเติมเกี่ยวกับผลิตภัณฑ์ สามารถสอบถามได้ทางเจ้าหน้าที่ซินเนอร์จี้ซอฟต์ที่ This email address is being protected from spambots. You need JavaScript enabled to view it. หรือ 085-323-5453, 02-692-2575 หรือทาง Online Store ทางเรายินดีให้คำปรึกษาอย่างมืออาชีพ

Related Articles

Autodesk Learning Partner

ศูนย์อบรม Synergysoft Education Center เป็นศูนย์ช่วยในการฝึกอบรมและสอนการใช้งานโปรแกรมของ Autodesk ทั้งด้าน MFG (Autodesk Product Design & Manufacturing Collection) และทางด้าน AEC (Autodesk Architecture, Engineering & Construction Collection) ให้กับบุคคลที่สนใจเข้าร่วมฝึกอบรม หรือมีความจำเป็นที่ต้องการใช้งานโปรแกรมในของ Autodesk

คอร์สเรียนจากทาง Synergysoft Educenter ได้รับความไว้วางใจจากบริษัทและหน่วยงานชั้นนำ

คอร์สที่บริษัทชั้นนำไว้วางใจ เพราะเราไม่ใช่แค่สอน แต่เราสร้างคนที่พร้อมใช้งานจริง

คอร์สเรียนจากทาง Synergysoft Educenter ได้รับความไว้วางใจจากบริษัทและหน่วยงานชั้นนำ
Synergysoft Education Center

135/58 ชั้น 19 อาคารอมรพันธุ์ 205 ทาวเวอร์ 2 ซ.รัชดาภิเษก7 ถนนรัชดาภิเษก แขวงดินแดง เขตดินแดง กรุงเทพฯ 10400

© 2026 Synergysoft Education Center. All Rights Reserved.